相关内容
-
粉末冶金知识——粉末锻造技术
粉末冶金技术以金属粉末为原料,经压制成型、烧结固化及后续精整等工序,可直接制备出复杂形状的机械零件。其中,传统“压制-烧结”(PM)工艺凭借近净成形、能耗低、成本可控及适配规模化生产等显著优势,在机械制造领域应用广泛。
-
一文了解热等静压技术
热等静压技术作为粉末冶金成形的重要工艺之一,由于其可以制备结构复杂的高性能产品,近年来在航空航天领域得到广泛应用。该工艺技术可用于粉末冶金成型或对成型后的铸件(钛合金、高温合金、铝合金等疏松缩孔铸件)。
-
MIM金属注射成型工艺介绍
金属注射成型,简称MIM,是一种将金属粉末与粘结剂混合进行注射成型的方法。它先将固体粉末与粘结剂混合成为均匀的喂料,然后在加热状态下用注射成型机将其注入模腔内固化成型,再通过化学或热分解的方法去除粘结剂,最后经烧结使产品达到高密度。
-
粉末冶金基础制备工艺
提到“冶金”,很多人会想到高温熔炉里翻滚的钢水,或是锻造车间里铿锵的打铁声。但有一种冶金技术,却能像“捏橡皮泥”一样,将金属粉变成汽车发动机里的齿轮、手机摄像头的支架,甚至是人造骨骼——它就是粉末冶金。
2025年中国硬质合金行业市场深度调查报告:发展背景、产业链及市场规模
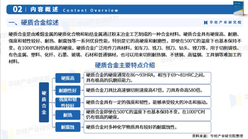
硬质合金是由难熔金属的硬质化合物和粘结金属通过粉末冶金工艺制成的一种合金材料。硬质合金具有硬度高、耐磨、强度和韧性较好、耐热、耐腐蚀等一系列优良性能,特别是它的高硬度和耐磨性,即使在500℃的温度下也基本保持不变,在1000℃时仍有很高的硬度。硬质合金广泛用作刀具材料,如车刀、铣刀、刨刀、钻头、镗刀等,用于切削铸铁、有色金属、塑料、化纤、石墨、玻璃、石材和普通钢材,也可以用来切削耐热钢、不锈钢、高锰钢、工具钢等难加工的材料。
硬质合金产业链的上游主要涉及原材料的开采和冶炼。主要原材料包括钨、钴等金属化合物和粉末。这些原材料通过开采和冶炼过程,转化为硬质合金生产所需的碳化钨粉末(硬化相)和钴粉(粘结相)等。其中,钨矿和钴矿的开采是上游环节的重要组成部分。中下游环节主要涉及硬质合金的生产和制造,以及硬质合金工具的生产和制造。
随着国民经济各领域持续向好,以及国内外对于硬质合金需求的不断提升,我国硬质合金的产销量保持上升趋势;同时,在如高端装备制造、航空航天、半导体和新能源等新兴产业不断涌现的背景下,行业内具有研发创新优势的企业根据终端应用需求,不断开拓硬质合金产品的应用边界,打开了更为广阔的市场空间。因此近年来,我国硬质合金产量呈现持续增长的趋势,从2016年的2.82万吨增至2023年的5.3万吨,复合增长率达到7.4%,体现了较高的增长速度。







声 明:文章内容来源于华经产业研究院。






沪公网安备31011802004991